The ADG333A Quad SPDT Switch Datasheet for Charge Injection Circuitry
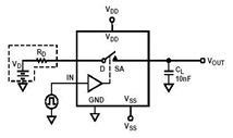
The ADG333A Quad SPDT Switch Datasheet for Charge Injection Circuitry - Below is the circuit test schematic of ADG333A IC for charge injection purpose.
The ADG333A can operate in both dual or signal supply as the only restriction is that Vdd to GND should not below -30V, and the Vdd to Vss must not exceed +44V, according to the ADG333A datasheet.
The ADG333A were designed to meet a need of audio and video switching, battery-powered systems, and communication systems appications.
This device satisfy the requirement by offering low power dissipation and low charge injection yet achieves a high switching speed and a low on resistance.
To see the ADG333A typical performance and characteristics about the power supply to generate charge injection purpose, please see this ADG333A Datasheet (source: analog.com). Or you might want to see another Switching Regulator in this site.
Tags: ADG333A Datasheet, Charge Injection, SPDT Switch,
Related The ADG333A Quad SPDT Switch Datasheet for Charge Injection Circuitry Posts in Switching Regulator Category» LM2576 Fixed Output Layout and Test Circuit
» LX1752 PWM Controller Evaluation Board Circuit Diagram
» Switch-Mode Power Supply Circuit Design using LM3524D
» 5V 1A Step Down Switching Regulator using LM2524D and Datasheet
» The LM2575 Switching Regulator Pin Functions and Datasheet
Copyright www.unboxing.eu.org
