Tendency Indicator Circuit Diagram
Tendency Indicator
There are applications where a certain voltage level fluctuates and you need to constantly monitor the direction of this fluctuation. The circuit featured here displays the direction of change of a monitored voltage value. The monitored value can come from a storage battery, an electronic thermometer or a barometer, or any other power source with fluctuating output voltage.
![]() |
| Tendency Indicator Circuit Diagram |
Tendency Indicator
There are applications where a certain voltage level fluctuates and you need to constantly monitor the direction of this fluctuation.
The circuit featured here displays the direction of change of a monitored voltage value.
The monitored value can come from a storage battery, an electronic thermometer or a barometer, or any other power source with fluctuating output voltage.
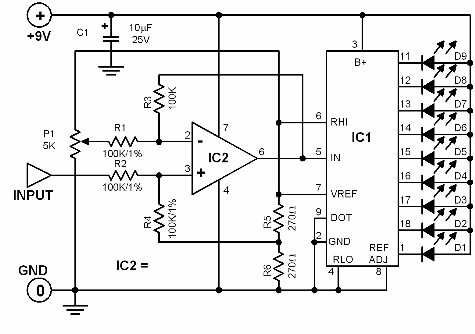
The actual monitoring is done by the differential amplifier IC2. Its output is then converted for a digital display by the IC1 LM3914.
Nine LED diodes are connected to this IC and act as the level display.
The LED D5 has a color which differs from all the rest of the LEDs. It is used as the zero point - meaning the point where the monitored voltage has not changed.
If the input voltage increases, one of the LEDs D6...D9 will light according to the intensity of the change. If the voltage decreases, one of the lower LEDs D4...D1 will light up.
The zero point can be readjusted through potentiometer P1.
The maximum input level must not exceed 1.28 volts!
Typical installation setup of the tendency indicator. The sensor can be of any type: voltage, current, resistance, temperature, humidity, brightness, pressure, velocity, etc.
The transducer is needed to convert the sensor´s measured value to analog voltage value.



