Rangkaian Sensor Parkir Mobil
Pada kesempatan kali ini saya akan berbagi tentang Rangkaian Sensor Parkir Mobil. Sering kali kita kesulitatan dalam memarkirkan mobil, Terutama meguk
Rangkaian Sensor Parkir Mobil - Salam para Electrical Engineer yang setia membaca artikel pada blog ini. Semoga tetap bersemangat untuk belajar dan terus belajar tentang elektronika.
Pada kesempatan kali ini saya akan berbagi tentang Rangkaian Sensor Parkir Mobil. Sering kali kita kesulitatan dalam memarkirkan mobil, Terutama megukur jarak antara bumper belakang mobil kita dengan penghalang di sekitarnya.
Namun jangan khawatir, berikut solusi untuk mengatasi hat tersebut. Gunakan fitur Translate di sebelah kanan untuk menterjemahkan teks berbahasa inggris, selamat membaca, semoga bermanfaat.
Skema rangkaian
![]() |
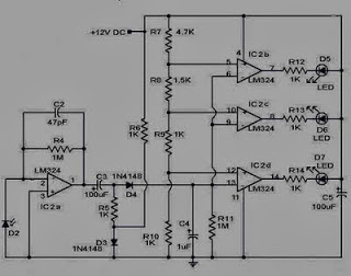
| Skema rangkaian receiver sensor parkir mobil |
![]() |
| Skema rangkaian transmitter sensor parkir mobil |
This is circuit can be used for sensing the distance between the rear bumper of the car and any obstacle behind the car. The distance can be understood from the combination of the LEDs (D5 to D7) glowing.
At 25cm D7 will glow, at 20 cm D7&D6 will glow and at 5cm D7, D6 and D5 will glow. When the obstacle is beyond 25 cm none of the above LEDs will glow.
Note:
Note:
- D1 & D2 must be mounted close (~2cm)
- D1 can be a general purpose IR LED.
- D2 can be general purpose IR photo diode with sun filter.
- Transmitter as well as receiver can be powered from the car battery.
- For proper working of the circuit, some trial and error is needed with the position of D1 and D2 on the dash board.
The IR pulses transmitted by D1 will be reflected by the obstacle and received by the D2 (IR photo diode).
The received signal will be amplified by IC2a.The peak of the amplified signal will be detected by the diode D4 and capacitor C4.R5 and R6 compensates the forward voltage drop of D4.
The output voltage of the peak detector will be proportional to the distance between car’s bumper and obstacle. The output of peak detector is given to the inputs of the other three comparators IC2b,IC2c and IC2d inside the IC2(LM324).
The comparators switch the status LEDs according to the input voltage their inverting inputs and reference voltages at their non inverting inputs. Resistances R7 to R10 are used to set the reference voltages for the comparators.
Copyright www.unboxing.eu.org


